轉發 | 住房和城鄉建設部標準定額司關于征求《建筑工程施工發包與承包計價管理辦法》(修訂征求意見稿)意見的函
為貫徹落實國務院“放管服”改革要求,促進建筑業高質量發展,住房和城鄉建設部標準定額司修訂了《建筑工程施工發包與承包計價管理辦法》,形成征求意見稿,現征求意見。
通知全文
建司局函標〔2021〕153號
住房和城鄉建設部標準定額司關于征求
《建筑工程施工發包與承包計價管理辦法》(修訂征求意見稿)意見的函
各省、自治區住房和城鄉建設廳,直轄市住房和城鄉建設(管)委,新疆生產建設兵團住房和城鄉建設局,國務院有關部門建設工程造價管理機構,各有關單位:
為貫徹落實國務院“放管服”改革要求,促進建筑業高質量發展,我們修訂了《建筑工程施工發包與承包計價管理辦法》,形成征求意見稿,現送你們征求意見。請于12月25日前將書面意見反饋我司。
聯系電話:010-58934733
聯系郵箱:chengm@mohurd.gov.cn
聯系地址:北京市海淀區三里河路9號 住房和城鄉建設部標準定額司(信封請注明“施工發承包計價管理辦法征求意見”字樣),郵編:100835
附件:
1.《建筑工程施工發包與承包計價管理辦法》(修訂征求意見稿)
2.關于《建筑工程施工發包與承包計價管理辦法》修訂說明
住房和城鄉建設部標準定額司
2021年12月2日
(此件主動公開)
修訂說明
01修訂背景
《建筑工程施工發包與承包計價管理辦法》(住房和城鄉建設部令第16號)自2014年2月實施以來,對規范計價行為、加強造價管控、維護建設各方合法權益發揮了重要作用。隨著工程造價市場化改革和行政審批制度改革的推進,16號部令部分條款已不能滿足建筑工程發承包計價管理的需要。為促進建筑業高質量發展,加快推動轉型升級,按照建筑法、工程造價改革工作方案精神,我們對16號部令進行了修訂。現說明如下。
02修訂原則
一是正確處理政府與市場的關系。為充分發揮市場在資源配置中的決定性作用,結合工程造價改革工作方案有關內容,不斷完善各項制度。二是堅持問題導向。聚焦建筑工程發承包計價活動中各方市場主體反應強烈的計價依據難以滿足市場需求、價格競爭不充分、竣工結算不及時等突出問題,提出解決方案。三是持續深化“放管服”改革。減輕企業負擔,降低制度性經營成本。
03主要修改內容
(一)推動工程造價改革工作。
進一步明確建筑工程發承包計價依據的組成內容;明確各級住房和城鄉建設主管部門在建筑工程發承包計價活動中的職責;明確最高投標限價按市場價格編制,鼓勵建筑市場各方主體加強工程造價數據積累,積極運用信息化技術為概預算編制提供依據。
(二)落實國務院“放管服”決策部署。
貫徹落實《國務院關于深化“證照分離”改革 進一步激發市場主體發展活力的通知》(國發〔2021〕7號)和《國務院辦公廳關于全面開展工程建設項目審批制度改革的實施意見》(國辦發〔2019〕11號)精神,取消工程造價咨詢企業資質的要求,取消最高投標限價及其成果文件備案的相關規定,減輕企業負擔。
(三)推行建筑工程施工過程結算。
為貫徹落實國務院決策部署,進一步做好清理政府部門和國有企業拖欠民營企業中小企業賬款工作,增加推行建筑工程施工過程結算的條款。明確過程結算的內容,規定過程結算開展的基本流程和時限要求,提出不得以未完成政府審計作為延期結算理由。
(四)其他調整內容。
一是增加關于工期的條款。二是刪除原辦法中有關工程造價鑒定內容。三是規范文字表述。將“住房城鄉建設主管部門”統一修改為“住房和城鄉建設主管部門”;將“縣級以上地方人民政府”統一修改為“縣級以上人民政府”;將“工程計價有關規定和市場價格信息”統一修改為“工程計價依據”。
此外,關于信用管理、行業自律、工程造價成果文件的具體要求、造價工程師責任落實等內容擬在《工程造價咨詢業管理辦法》修訂工作中予以考慮,本辦法不再贅述。
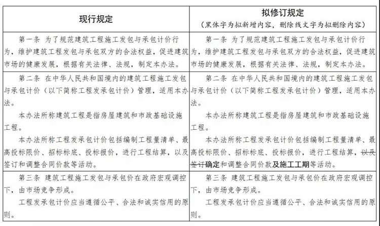
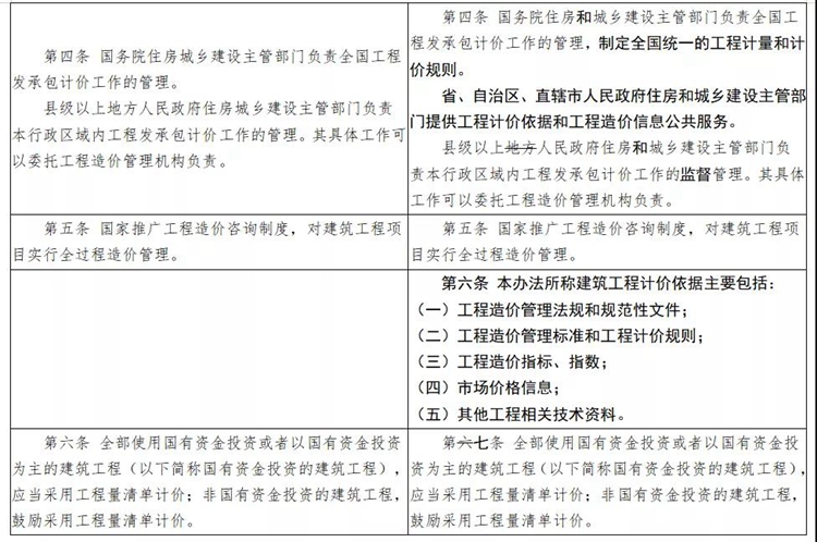
版本對比









